近日,病毒学国家重点实验室/中国科学院武汉病毒研究所王延轶研究组在国际学术期刊Cell Research在线发表了题为“LDLR is an entry receptor for Crimean-Congo hemorrhagic fever virus”的研究论文。该研究发现了克里米亚-刚果出血热病毒(CCHFV)的入侵受体LDLR(低密度脂蛋白受体),对CCHFV感染致病机制的理解和防控策略的研发具有重要的科学意义和应用价值。
CCHFV是一种蜱虫传播、布尼亚病毒目内罗病毒科的负链RNA病毒,于1956年在刚果首次被分离获得病毒株,在1969年被确认为引起克里米亚-刚果出血热的病原体。目前,CCHFV在亚洲、非洲、欧洲以及中东等地区的30多个国家流行,感染人后可以引起克里米亚-刚果出血热,临床主要表现为发热、头痛、出血、休克等症状,严重时可导致死亡,病死率约为30%。目前临床上尚无针对CCHFV的有效抗病毒治疗方案,因此,各国普遍将CCHFV列为生物安全风险等级最高的病原之一,世界卫生组织也连续多年将其列入优先研究病原名录。
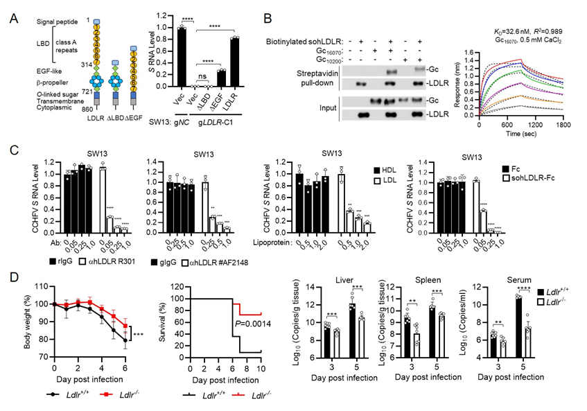
尽管CCHFV已被发现六十多年,但其入侵细胞的受体一直未被发现。王延轶研究组根据CCHFV感染细胞的路径和特性进行分析,另辟蹊径,通过野生型CCHFV病毒感染候选基因敲除细胞进行筛选发现,LDLR是CCHFV的一个入侵受体。研究发现,不同类型细胞膜上LDLR的水平与CCHFV的感染嗜性呈正相关。在LDLR缺失的人、猴和小鼠来源的多种细胞中,CCHFV的感染显著降低。LDLR可以与CCHFV的包膜蛋白Gc直接结合,介导病毒的吸附和内吞。靶向LDLR的阻断抗体、LDL以及可溶性LDLR在细胞水平中均可显著抑制CCHFV感染。动物感染实验发现,敲除LDLR的小鼠在感染CCHFV后,致死率、体内病毒滴度和组织病变均明显降低。此外,利用靶向LDLR的阻断抗体处理小鼠也能有效降低CCHFV复制,显著减少组织病变、降低致死率。该研究表明,LDLR对CCHFV的入侵至关重要,不仅加深了对CCHFV感染复制和致病机制的了解,同时也发现靶向LDLR的阻断抗体、LDL和可溶性LDLR等可以作为CCHFV感染的潜在防治策略。
武汉病毒研究所青年研究员徐智圣、博士研究生杜文恬、高级实验师王素云和博士研究生汪墨雨为该论文共同第一作者,王延轶研究员为该论文通讯作者。该研究得到武汉国家生物安全实验室的大力支持和国家重点研发项目、国家自然科学基金、中国科学院战略性先导科技专项、湖北省科技重大专项和武汉英才计划等项目的经费支持。

图1:LDLR是CCHFV的受体。A. 敲除LDLR显著抑制CCHFV的感染;B. LDLR与CCHFV的包膜蛋白Gc具有直接相互作用;C. LDLR的阻断抗体、LDL和可溶性LDLR均可显著抑制CCHFV的感染;D. LDLR基因敲除小鼠感染CCHFV后,体内病毒复制和致死率显著降低。